平和環保科技股份有限公司
關於平和環保
公司簡介
投資架構
組織架構
水措許可證及專利證照
產品及服務項目
平和環保
平和材料
清境及萬境
鳳嘉
投資人關係
股東專區
利害關係人專區
財務資訊
公司治理
法人說明會
企業社會責任
社會關懷
永續發展執行情形
履行誠信經營情形
永續報告書
最新消息
人力招募
聯絡我們
繁體中文
English
Facebook
次選單
投資人關係
股東專區
利害關係人專區
財務資訊
公司治理
公司治理架構
重要公司內規
公司治理運作情形
董事多元化政策落實情形
獨立董事與內部稽核主管及會計師之溝通情形
功能性委員會
員工發展、關懷及人權政策
防範內線交易執行情形
董事會成員及重要管理階層之接班規劃
智慧財產管理計畫及執行情形
法人說明會
投資人關係
公司治理
獨立董事與內部稽核主管及會計師之溝通情形
獨立董事與內部稽核主管及會計師之溝通情形
113年度獨立董事與內部稽核主管之溝通情形彙總
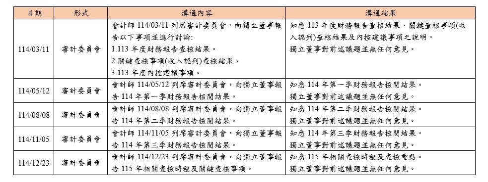
113年度獨立董事與會計師之溝通情形彙總
TOP